很多想让自己孩子学习AMC8的家长都会问AMC8怎么学?自己的孩子是普娃,能学吗?其实这是很笼统的的问题,竞赛的学习都是需要循序渐进的,那0基础应该如何学习AMC8?学习AMC8有哪些必备资料?低龄普娃如何学习AMC8?机构设置了专属3-5年级学生学习的Pre-AMC8课程,帮助孩子衔接AMC8课程,快来了解看看~
0基础如何学习AMC8
简单了解AMC8竞赛
美国数学测评(AMC)由美国数学协会(MAA)举办,目前每年全球超过6000 所学校的30万名同学参加,是全球最有影响力的青少年数学测评活动之一,美国数学测评包括了AMC8、AMC10/12、AIME、USAMO/USAJMO。其中AMC8主要面向8年级(初二) 及以下的初中和小学高年级学生。
报名时间:2024年10月22日
报名截止时间:2025年1月12日
中国区考试时间:2025年1月23日10:00-10:40(周四)
考试语言:中英双语
考试形式:线上机考
评分标准:满分25分,答对一题得一分,不答或者答错得零分
报名方式:如果学校是AMC竞赛的合作考点,学生可以通过学校统一报名。学校无法报名的话可以找机构代报名。(如需咨询代报名加微信)
报名费:120元
考试题型:包含25道选择题,涵盖基础代数、几何、数论和组合等主题,难度递增。
奖项设置:
满分奖(Perfect Score):获得满分25分的学生。
全球卓越奖(Distinguished Honor Roll):全球排名前1%。
全球优秀奖(Honor Roll):全球排名前5%。
全球荣誉奖(Achievement Roll):6年级及以下获得15分以上的学生。
历年分数线:

了解AMC8的考试内容

AMC8竞赛的考试内容主要考察四大核心领域:代数运算,函数理解,几何推理和统计分析。所考察的知识点较广,内容涉及到小学的数学基础知识,小奥的相关数学思维以及初中部分数学知识。
了解孩子目前的数学水平
机构为准备备考AMC8的同学设置了AMC8前测卷,结合AMC8竞赛考点,精选15道题目,全面覆盖数论、几何学、排列组合、概率统计及应用问题等核心板块,测试之后,会形成具体的“成绩分析报告”,根据孩子的答题情况查漏补缺。
或者可以用真题测试一下,如果3年级及以上AMC8成绩能考到5分以上,就可以进行备考了,如果能达到13分以上,学生经过系统的学习,备考一年左右就能进前5%了
机构AMC8前测卷
AMC8备考资料
备考AMC8,教材真题资料是少不了的,橘子老师给备考AMC8的同学整理了AMC8历年真题,AMC竞赛常用词汇大全,AMC8公式表和结论表,可以添加老师领取一下哦~
0基础备考规划
第一阶段:基础知识学习
补充基础知识,深入掌握单个知识点。
第二阶段:强化学习
对于已经掌握了AMC8竞赛基础知识点的学生,通过强化学习,进行知识点串联,和专题训练,达到知识点的融会贯通。
第三点:重难点冲刺
基础知识学习完后,想要冲刺高分,考试的重难点问题也是要进行突破的。最后阶段进行集中冲刺,同时重视错题回顾,模拟考试,合理分配考试时间,技巧训练。
对于零基础学习AMC8的学生来说,重心要放在AMC8的基础知识点学习上,基础打牢之后在进行重难点问题的突破,整个学习战线会拉长,千万不能心急。
机构Pre-AMC8课程介绍
1、机构Pre-AMC8培训课程设置
机构专门针对于3-5年级低龄段的学生设置了Pre-AMC8课程,低龄段学生数学知识储备还不足,Pre-AMC8课程注重基础知识的巩固和AMC8六大模块及全部重难点知识点的初步了解,为后续学习AMC8知识打下坚实基础,通过趣味性教学,引导学生主动积极的学习~
班型设置:3-8人小班/一对一课程
上课方式:线上/线下同步授课,可支持回放;
授课语言:中英文双语/纯英文课程
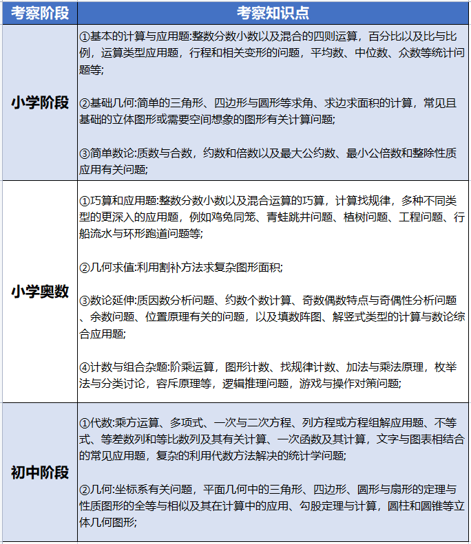
2、Pre-AMC8学什么?—课程大纲
Pre-AMC8课程内容涵盖小学奥数的六大模块及全部小学重难点知识点,还包括一些初中数学知识,帮助低龄段学生夯实基础知识,逐步引导和接触AMC8的竞赛氛围。
Pre-AMC8课程大纲

机构AMC8培训师资介绍
机构AMC培训的老师都是专业的教学团队,由海内外TOP院校毕业的优质教师授课,具有丰富的教学经验和竞赛指导经验,教授出了一众优秀学员,不乏有满分的学生。
线下上课我们在上海、深圳,北京、宁波、苏州、南京、深圳、无锡、青岛、杭州、广州、合肥、武汉、成都、香港均开设的有线下校区,其他城市可以参加线上网课,享受总部师资~
免费报考指南课程/定制考试计划/留学教材/核心内部资料 一键领取


