2024-2025年度Math League思维探索第一阶段活动报名开始啦!
报名截止时间
11月24日

作为低龄数学竞赛的天花板,Math League美国大联盟每年都有许多来自世界各地70000+的中小学生参加,非常适合走国际学习路线、未来想去留学的同学们。
2024-2025年度Math League思维探索第一阶段活动报名开始啦!美国大联盟含金量高,题目有趣,覆盖知识点广,欢迎喜欢数学的同学们报名!
1、数学大联盟思维探索第一阶段
美国Math League思维探索活动是一项具有全球影响力的中小学数学思维探索活动,排名美国前100名的高中每年有70%的学校参加美国Math League思维探索活动。
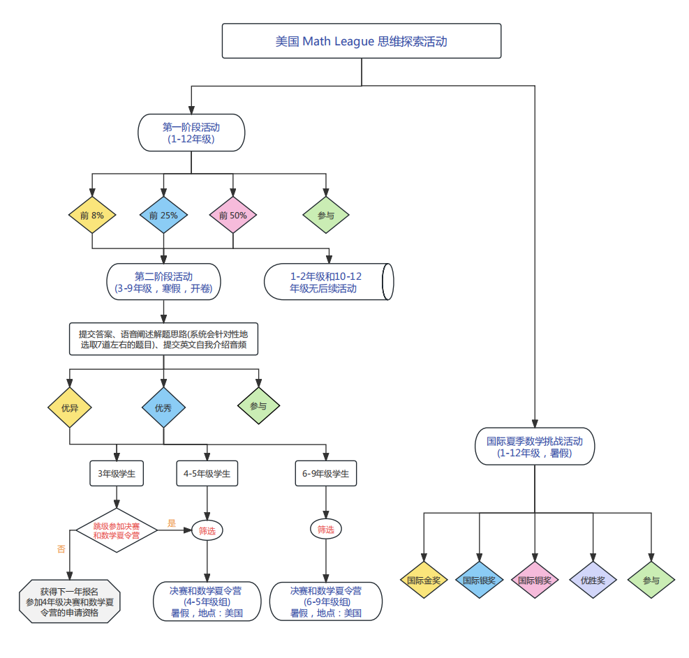
美国Math League思维探索活动分为第一阶段活动(1-12 年级)、第二阶段活动(3-9 年级)、决赛和数学夏令营(3-9 年级)、和国际夏季数学挑战活动(1-12 年级)。
本次开启报名的是Math League第一阶段活动,第一阶段活动试题灵活、生动,富有趣味性,同时也贴近生活,让学生理解数学、欣赏数学,激励学生创新。

2、第一阶段活动详情
第一阶段报名截止日期
2024年11月24日
活动日期和时间
✅1年级
2024年12月7日(星期六)
上午9:00—9:45
✅2年级
2024年12月7日(星期六)
下午14:00—14:45
✅3-5年级
2024年12月7日(星期六)
下午14:00—18:00期间任意时间内登录系统参加第一阶段活动。
✅6-12年级
2024年12月7日(星期六)
上午8:30—12:30期间任意时间内登录系统参加第一阶段活动。
活动形式
✅在线参与:登录美国Math League 思维探索活动官网在线参加第一阶段活动。
✅在线活动设备:学生使用一台带有摄像头的笔记本电脑或平板电脑、以及一部带有摄像头和麦克风的智能手机参加第一阶段活动,使用电脑浏览器在线答题,答题期间全程视频实时监控及录像以保证活动的公平和公正。禁止使用微信等一切即时通讯工具。
第一阶段活动命题机制

第一阶段活动奖项设置
✅Honor Roll of Distinction Certificate(成绩前8%的学生)
✅Honor Roll Certificate(成绩前25%的学生)
✅Certificate of Achievement(成绩前50%的学生)
✅Certificate of Participation(颁发给其他学生)
*以上四种证书不兼得
3、为什么要参加美国大联盟
激发孩子的数学兴趣
相比其他数学竞赛的形式,Math League更灵活生动,更容易激发学生对数学的兴趣,培养学生独立思考、科学探索、创造性地解决问题和创新思维的能力。
全球影响力
Math League美国大联盟不仅在美国及北美地区影响力巨大,更是在国际上拥有全球影响力的数学活动。
助力名校申请
参加Math League更能在未来申请上添砖加瓦,美国“大联盟”(Math League)思维探索活动成绩可作为申请北美著名高中和大学的重要参考依据。
免费报考指南课程/定制考试计划/留学教材/核心内部资料 一键领取


