AMC8数学竞赛是近几年最热门的数学竞赛之一,每年报考人数都在上涨,AMC8竞赛对标国内哪些知识呢?AMC8竞赛和奥数有什么区别?AMC8竞赛几年级开始准备?AMC8竞赛培训推荐哪家机构?机构AMC8竞赛辅导怎么样?出分如何?
AMC8竞赛考点
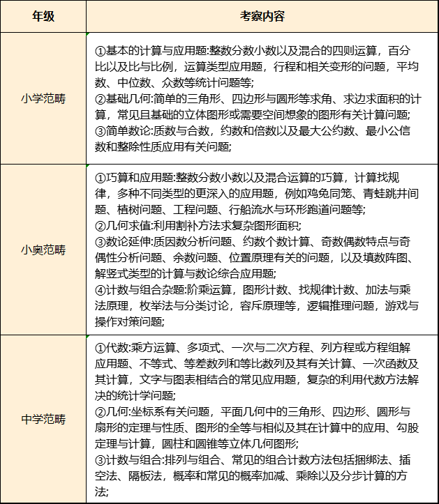
AMC8数学竞赛知识点包括了小学五六年级数学知识+少部分初中数学知识+校内不会学的课外竞赛知识点数论、计数。大体上分为4大模块:代数、几何、数论、排列组合。

AMC8与国内数学竞赛相比,相当于国内小学杯赛,小学奥数五年级水平。
AMC8考察的内容以小学数学课本知识为主,会涉及到部分小奥知识以及初一初二部分数学课本知识,但是这部分知识点分值历年占比较低。

AMC8竞赛和奥数有什么区别
考点对比



