AMC8报名进行中...AMC8数学竞赛难度如何?与小学奥数相比有哪些区别?AMC8数学竞赛相当于国内什么水平?哪些孩子AMC8数学竞赛需要报班?AMC8培训班课程内容是什么?
01、AMC8数学竞赛难度
AMC8数学竞赛涵盖了小学数学的所有知识点,此外还包括了部分初中数学的内容,如7.8年级的代数和几何知识 。AMC8竞赛相当于国内小学6年级希望杯水平,难度适中,更偏向对于数学思维的训练。
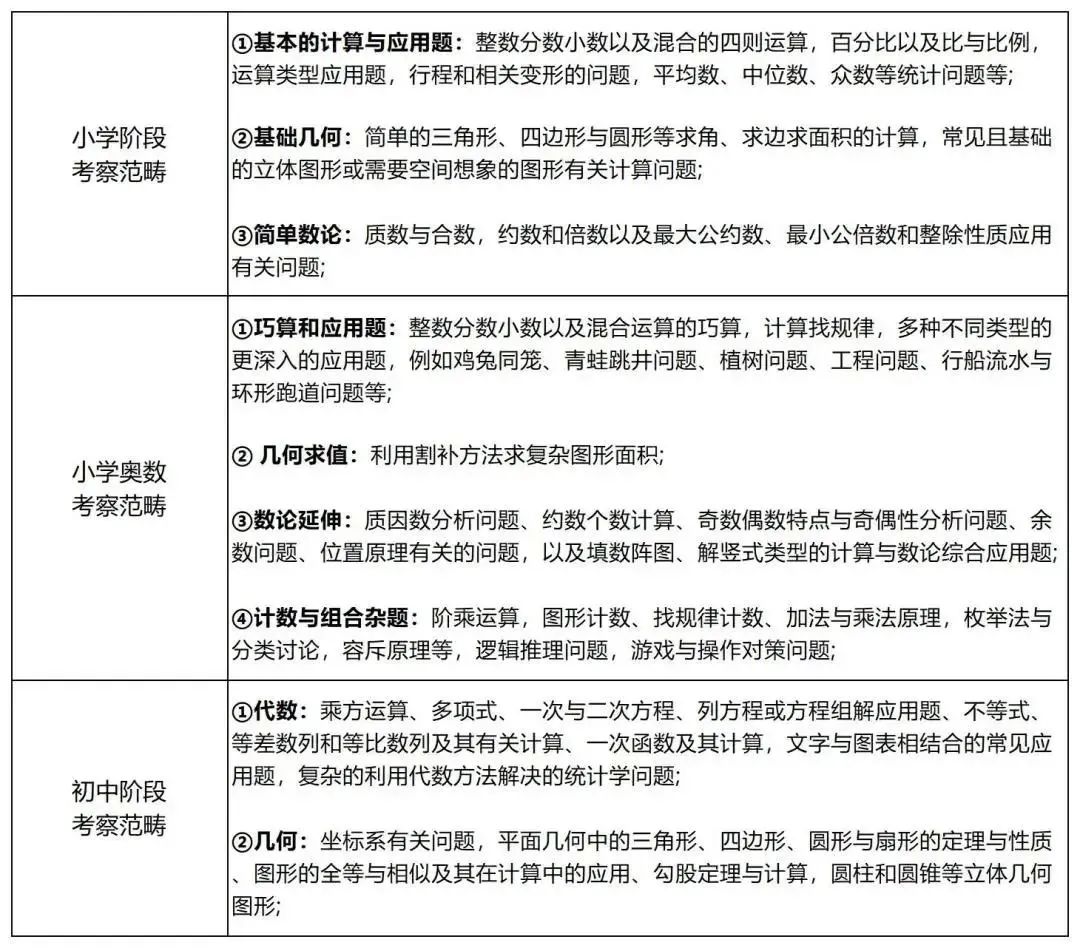
以下是根据小初阶段划分的AMC8竞赛知识点总结:

02、AMC8和小学奥数的区别
不少家长在来咨询时都会问到AMC8和小学奥数有什么不同?小朋友已经再学奥数了还需要学AMC8吗?
下图为AMC8和小学奥数之间的对比:

AMC8整体难度适中,包含四大模块几何、代数、数论、组合都是基础知识点,会涉及到部分初中知识。对于大部分小学阶段同学来说是十分友好的。
小学奥数更倾向于对数学知识点的深度考察,常常会出现超纲的题目,如复杂的数列、逻辑推理和图形问题。更适合数学天赋好、喜欢挑战自己的学生来学习,门槛比较高。



