AMC8竞赛被越来越多家长所熟知,作为小学数学竞赛的“天花板”,AMC8竞赛是什么?获奖分数线是多少?AMC8竞赛难吗?考察内容有哪些?如何报名呢?AMC8竞赛与奥数有什么区别呢?下面给大家详细介绍一下AMC8竞赛。
01AMC8竞赛简介
AMC8,全称为American Mathematics Competition 8,是针对八年级及以下学生的数学科目测试,由美国数学协会(Mathematics Association of America,简称MAA)主办。该竞赛不仅考察学生数学知识掌握情况,更注重学生数学思维能力和解决实际问题能力。
✦参赛资格:AMC8竞赛面向全球的8年级及以下学生,年龄不得超过14.5周岁。没有国籍限制。
✦考试时长:40分钟
✦考试语言:中英文双语试卷
✦考试内容:包含25道选择题,满分25分,每题一分,答对得分,不答和答错不得分。
✦奖项设置:
满分奖Perfect Score:获得满分25分的同学
全球卓越奖Distinction Honor Roll:全球排名前1%
全球优秀奖Honor Roll:全球排名前5%
荣誉奖Achievement Roll:6年级及以下年级分数在15分以上的同学
022025年AMC8竞赛考试时间安排
报名截止时间:2025年1月12日(周日)
在线模拟考试时间:2025年1月15日18:00-1月19日12:00
准考证下载时间:2025年1月15日(周三)18:00
正式考试时间:2025年1月23日(周四)10:00-10:40(40分钟)(北京时间)
成绩查询时间:考后2-4周
分数线公布时间:考后6-8周
证书下载时间:考后6-8周(等官方通知)
03AMC8竞赛获奖分数线
2024年全国范围内有数万名学生参加考试,全国的AMC8竞赛平均分为14.18分,我们通过关键词来盘点:
①人数最多从全国学生成绩分数来看,13-15分的学生人数最多,总数超过8000人
②分数最高获得满分奖的学生人数为400+人(25分)
③全球卓越奖人数获得DHR的学生人数接近1600人(22-24分),占比7%左右
④全球优秀奖人数获得HR的学生人数不足4000人(18-21分),占比13%左右
所以学生想在AMC8竞赛获得全球奖项并非易事。
我们整理了近20年AMC8竞赛获奖分数线,供家长和学生们参考。

04AMC8竞赛难度解读
想要在AMC8竞赛中拿到全球奖项一般需要20+的,这并非易事。AMC8竞赛难度如下:
1、题目设计
AMC8竞赛题目通常设计得既有趣又具挑战性,旨在全面考察学生的数学知识和思维能力。这要求学生不仅要有扎实的数学基础,还要具备良好的数学思维和问题解决能力。
2、知识点覆盖
AMC8竞赛的内容涵盖了数与代数、几何、数论、组合数学以及逻辑推理等多个领域,知识点广泛且深入。小学阶段孩子需要补充部分初中数学知识。
3、题目难度
AMC8竞赛部分题目难度通常较高,需要学生具备一定数学素养和思维能力才能解答。一些题目可能需要学生运用多种数学知识和方法进行推理和计算,才能得出正确答案。
4、时间限制
AMC8竞赛时间限制为40分钟,对于部分学生来说可能比较紧张。学生需要在有限时间内快速准确地解答25道题目,这对他们的思维速度和解题能力提出了更高要求。
AMC8竞赛难度是相对较大的,需要学生具备扎实数学基础、良好数学思维和问题解决能力,以及一定的时间管理能力。因此,备考AMC8竞赛需要学生付出较多的努力和时间,进行系统复习和练习。
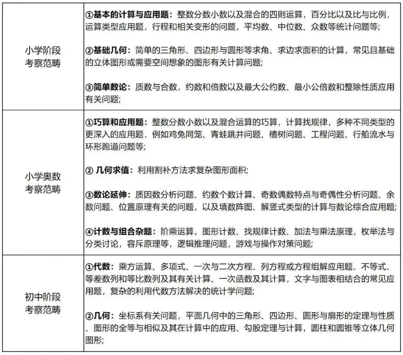
05AMC8竞赛考察内容
AMC8竞赛考察内容包括代数、几何、数论、排列组合4个部分考察内容,具体如下:
基础代数:整数、有理数、无理数、实数、数轴和直角坐标系;多元一次方程、简单二次方程、简单不等式;简单数列;基本代数技巧。
基础几何:基础几何作图;平面欧氏几何,点、线、三角形、特殊四边形、圆;规则图形的周长和面积;基本平面几何技巧;规则立体几何图形。
基础数论:奇偶分析、整除的性质、最小公倍数和最大公约数、同余问题。
基础组合:韦恩图;排列、组合和概率入门;阶乘和二项式系数、杨辉三角形。

(2024年AMC8竞赛真题考题分布)
从历年AMC8竞赛题目分析得出,题目主要分为三个方向:小学数学、初中数学和小学奥数。其中有部分图表问题夹在小学数学、小奥和初中数学之间,划定范围模棱两可,但基本上这3类题目范畴各占1/3。

06AMC8竞赛报名方式
AMC8竞赛该如何报名呢?
方式一:学生所在学校是AMC竞赛的考点学校或者合作学校,这种情况,可以找学校老师咨询/在阿思丹微信小程序报名。
方式二:非考点/合作学校的学生,可以通过机构代报名来参赛,代报名一般会提前截止。
个人如何通过阿思丹小程序AMC8竞赛报名?
第一步:打开微信小程序 搜索:阿思丹国际理科测评;
第二步:点击立即登录,注册信息;
第三步:下滑或者搜索查找美国数学测评(AMC8);
第四步:点“立即报名”并填写信息;填写报名表包括个人信息,家庭信息,项目信息,确认无误即可支付。
07AMC8竞赛与奥数区别
✦参赛人群不同:
奥数:主要是针对6年级以及下的学生,对知识点的考察更倾向于深度,难度是比较大的,所以很多学生学习起来会觉得比较抽象,难以理解。
AMC8竞赛:美国数学竞赛,针对的是8年级以及下的学生,且参赛当天年纪≤14.5。推荐3~8年级学生参加,考察内容比较广,且考察的比较灵活,更注重学生的逻辑思维,以及创新能力。
✦题型不同:
奥数:题型多样,选择题,计算题、证明题以及应用题都会涉及。一般证明题和应用题涉及较多,注重基础知识的考察。
AMC8竞赛:全部为选择题,侧重计算和实际问题的应用。
✦竞赛形式不同:
奥数:常采用笔试形式,学生需在纸上作答。
AMC8竞赛:线上线下考试形式都有,学生可以在规定的时间内完成试题。
✦国际认可度:
AMC8竞赛:在国际学校升学以及国内上海三公小升初、北京海淀六小强以及各名校特色班招生时,有较高的认可度。
奥数:主要在中国国内认可,但由于国内双减被禁赛,影响力逐渐弱化。
✦学习思路对比:
奥数:学习奥数不同于普通学习,需要学习者在数字上具备独特敏感和直觉。如果缺乏天赋,不能在孩子的长期发展和短期利益方面取得成绩,奥数的学习价值就会减少。对智商要求较高,不是每个学生都适合。
AMC8竞赛:不要求参赛者使用高级公式,而是鼓励学生用数学思维解决实际问题。这种转变需要同学们在备考过程中反复努力。不需要参赛者具备强大数学天赋或直觉。
08AMC8竞赛真题
我们整理了2000-2024年AMC8竞赛真题,学生可以通过刷AMC8竞赛真题,熟悉AMC8竞赛命题风格,进行知识点查缺补漏。




