艺术竞赛 > 正文
当前正在看:第三届东方创意之星设计大赛正式启动
关注公众号
2025
10 / 08
08 : 51
咨询

第三届东方创意之星设计大赛正式启动

每日一赛‖第三届东方创意之星设计大赛(截止至2022.7.10-综合类竞赛)

一、大赛简介

东方创意之星设计大赛以国务院《关于推进文化创意和设计服务与相关产业融合发展的相关意见》(国发〔2014〕10号)、《制造业设计能力提升专项行动计划(2019-2022年)》(工信部联产业〔2019〕218号)、《工业互联网创新发展行动计划(2021-2023年)》(工信部信管〔2020〕197号)等文件精神为指导,通过大赛激发艺术设计领域人才的创作热情,汇聚国内外优秀创意设计作品,提升我国设计从业者的综合素质与能力,促进“十四五”时期文化产业发展,把社会效益放在首位,牢牢把握正确导向,守正创新,大力弘扬和培育社会主义核心价值观,努力实现社会效益和经济效益有机统一,确保文化创意产业持续健康发展,使设计成为推动制造业变革的强大驱动力和赋能经济高质量发展的新引擎。

目前,大赛已经进驻教育部《高校学生竞赛与教师发展数据平台》,成为申请扩容的竞赛项目。本届大赛将严格参照《高校学科竞赛排行榜》入选赛事的各项要求进行运营。持续强化产教融合特色,以设计驱动校企政协同创新发展。

大赛立足全国,面向世界,特设学生组、专业组,使学生、产业一线设计师和知名大师的作品同台亮相,交辉相映。必将大大促进艺术设计教育及产业的蓬勃发展。

大赛产生的优秀作品将通过相关联的合作机构转化为正式发行的实用性或商业化产品,进入社会与市场。以大赛为切入点和平台,打通文创产业链,开展产教融合,以赛促教。

二、组织机构

1.指导单位:工业和信息化部国际经济技术合作中心

2.主办单位:东方创意之星设计大赛组委会

3.承办单位:耘耕文创平台、纺织服装产业互联网研究院、各省赛承办院校

4.协办单位:中国海洋大学出版社、中国邮政广告公司、未之学院、长三角中职美术教育联盟、东方创意之星产教联盟

5.支持单位:CDS中国设计师沙龙、上海市原创设计大师工作室、原境文创定制供应链平台、术界创e园(上海)等

6. 支持媒体:东方网、设计在线、D9、设计论道、渝妍设、FDS奉天设计师沙龙等

7. 字库支持:仓耳字库

8.大赛平台:东方好创意大赛网

9.评审专家委员会主席:陈汉民;执行主席:刘维亚

三、大赛主题

设计驱动·产教融合

四、参赛对象

每日一赛‖第三届东方创意之星设计大赛(截止至2022.7.10-综合类竞赛)

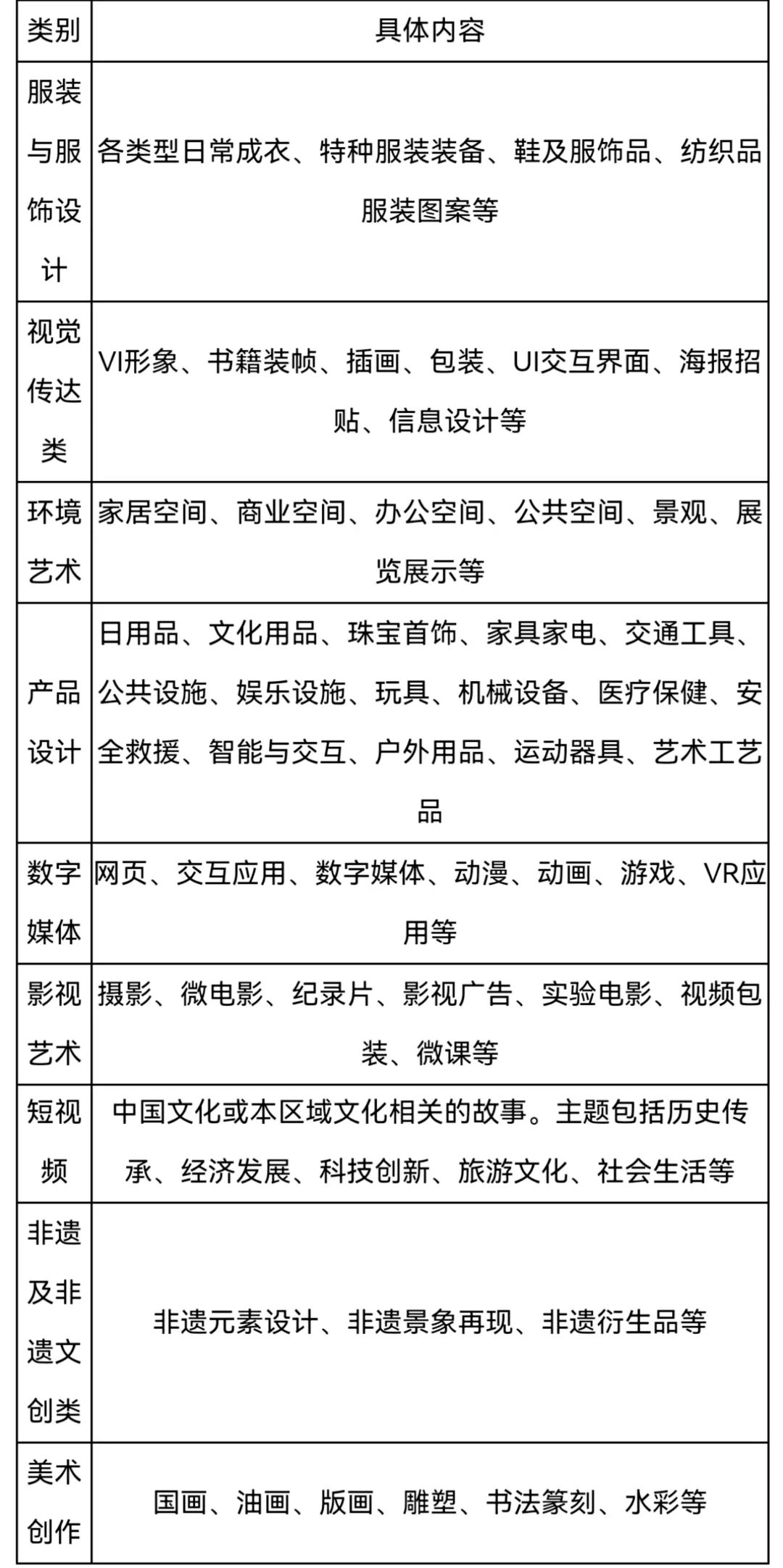
五、大赛作品类别

Ⅰ.自由命题类

每日一赛‖第三届东方创意之星设计大赛(截止至2022.7.10-综合类竞赛)

Ⅱ.企业命题类

企业命题设计1:中国邮政主题文创设计

企业命题设计2:东方创意之星设计大赛文创衍生品设计

企业命题设计3:校园文创设计

企业命题设计4:生肖主题文创设计

企业命题设计5:海洋文化主题设计

企业命题设计6:马克杯创意设计

企业命题设计7:冰箱贴创意设计

企业命题设计8:红色文化主题文创设计

Ⅲ.主题设计类(陆续发布)

慧创中国·区域特色文创主题设计大赛(详见大赛各分赛区子平台)

六、赛制赛程

1.赛制安排

按照省级赛、区域赛及全国赛,三级赛制组织。

1)省级赛以省市为单位组织大赛作品征集、评审、活动开展;省级赛是基础赛和选拔赛;

2)区域赛按7+1地理区域(华东、华中、华南、华北、东北、西南、西北+东盟)组织大赛相关区域活动,统筹区域内各省赛区相关赛项实施。区域赛协同省级赛,补足部分省级赛缺口,也可组织省际间区域赛;

3)全国赛作为总决赛,对各省市赛区(含东盟)等级奖推送作品进行评审,整体统筹全国性活动的策划、实施。

2.赛程安排

作品征集截稿:2022年7月10日截稿

大赛评审时间:7月15日—8月25日

获奖公布时间:8月20日公布省级奖项;9月15日公布全国奖项

大赛颁奖时间:10月(主题设计赛时间另定)

七、参赛作品要求

1.静态作品:以平面方式提交照片、设计效果图(模型图片);参赛者需要提供最少一幅(部)、最多五幅(部),能清楚显示作品稿及作品特征的图片,每幅图片须为A3尺寸版面(宽297mm×高420mm),RGB模式,精度不低于300dpi;单幅图片大小不超过5M,系列组图不超过25M;图片以jpg格式上传,不要以压缩包格式上传;设计说明在上传作品页面填写,不能作为文档文件上传。

2.动态作品:以视频形式提交;不超过100M,MP4格式。

3.书画类作品尺寸、大小、材料、使用工具不限,作品装裱配框自理。

4.所有作品说明不超过200字,阐述作品亮点、创意、文化等信息,提交资料均不得出现作者的任何信息和记号。

5.参赛作者可跨单位、跨学校、跨专业组队,每件作品的作者数量不超过3人,参赛作品数量不限制。

八、参赛流程

1.登陆东方好创意大赛平台(www.ogdcn.com)并阅读参赛须知:用手机号注册为参赛用户(中国大陆手机号码直接使用11位手机号注册;非中国大陆手机号码,注册时填写的号码格式为:00+区号+号码。如香港为00852+号码,澳门为00853+号码,台湾为00886+号码),收到并填写验证码,按步骤完成注册。

2.参赛办法有以下三种:

每日一赛‖第三届东方创意之星设计大赛(截止至2022.7.10-综合类竞赛)

3.按时将作品提交平台注册,填写报名表、勾选确定参赛承诺书,按要求上传作品成功后,系统将自动生成作品编号。同一账号可同时提交多人多件作品。

4.作品评审分为省赛和国赛,省赛等级奖作品推选至国赛,最终评选出各奖项。

九、奖项设置

省赛奖项设置参照国赛奖项设置由各省赛组委会自行制定。

1.国赛奖项设置

设置金奖、银奖、铜奖、优秀奖、优秀指导教师奖、优秀组织单位奖。

2.奖品设置

各类别奖项以奖品或设计工坊机会等形式发放。

3.奖品、获奖证书及作品集通过颁奖典礼线下发放。不参会获奖者,证书以快递形式发放,费用自理。

十、知识产权及有关说明

1.知识产权

(1)参赛作品须是参赛者具有独立知识产权的原创作品。侵权或抄袭作品一经发现,组委会将取消其参赛资格,收回其所获奖项,有关法律责任由参赛者全部承担。

(2)参赛者应避免其作品丧失新颖性,并承担保护其作品知识产权的责任。

(3)参赛者拥有参赛作品的完全知识产权,组委会享有对参赛作品进行媒体宣传、出版发行、展示及产业化交易等权利。

(4)参赛者有义务配合大赛组委会进行作品创新孵化落地,如不配合者,大赛组委会保留取消相关奖项的权利。

2.有关说明

(1)寄送至大赛组委会的纸质资料概不退还。参赛者不得向组委会提出任何形式的索偿要求。

(2)如未能评出合适的获奖作品,组委会有权空缺奖项。大赛奖项如有争议,以评审结果为准。

(3)大赛的具体要求、细则和安排由组委会适时制定并公告。大赛组委会对本次大赛保留最终的解释权。

十一、大赛成果转化和应用

1.大赛获奖作品将在大赛平台线上展示,便于成果对接,做到项目常态化对接落地。

2. 组委会有权优选具有商业化价值的作品进行创新孵化,组织作者与相应的企业对接,推动设计成果商品化,并优先通过抖音、快手、小红书等线上平台中@人民邮政直播间及IPL孵化平台等渠道进行产品定制、推广和销售。同时,同步推广至乡村振兴和其他需求单位进行定制。作者将获得一定比例的版权收益(具体跟相应企业或单位另行协议约定)

3. 大赛获奖作者将有机会获得参加文创工作坊,设计师训练营,创新孵化及商业化落地等活动。

十二、参赛报名

为保障大赛顺利开展,大赛对自由命题类收取¥60元/件的报名费,原则上,建议由参赛作者所在院校或单位承担;企业命题类、主题项设计赛免收报名费。

每日一赛‖第三届东方创意之星设计大赛(截止至2022.7.10-综合类竞赛)

联系人:王老师

十三、大赛咨询

咨询电话:13391219369(微信同号)官方微信公众号:东方好创意电子邮箱:dfcyzx@126.com咨询QQ群:727267560(进群口令:参赛咨询)

免费报考指南课程/定制考试计划/留学教材/核心内部资料 一键领取
【声明本文部分内容及图片摘自互联网,登载此文只为提供信息参考。如有异议,请联系本站删除。

相关阅读

留学白皮书

扫码关注留求艺