AMC8数学竞赛是美国青少年数学能力水平测试,八年级及以下学生都可以参加,在国内AMC8数学竞赛参赛人群以小学生居多,那么具体小学几年级可以开始学习AMC8数学竞赛呢?AMC8报名方式是?
01AMC8数学竞赛规则
参赛年级:面向8年级及以下,且比赛当天不超过14.5周岁
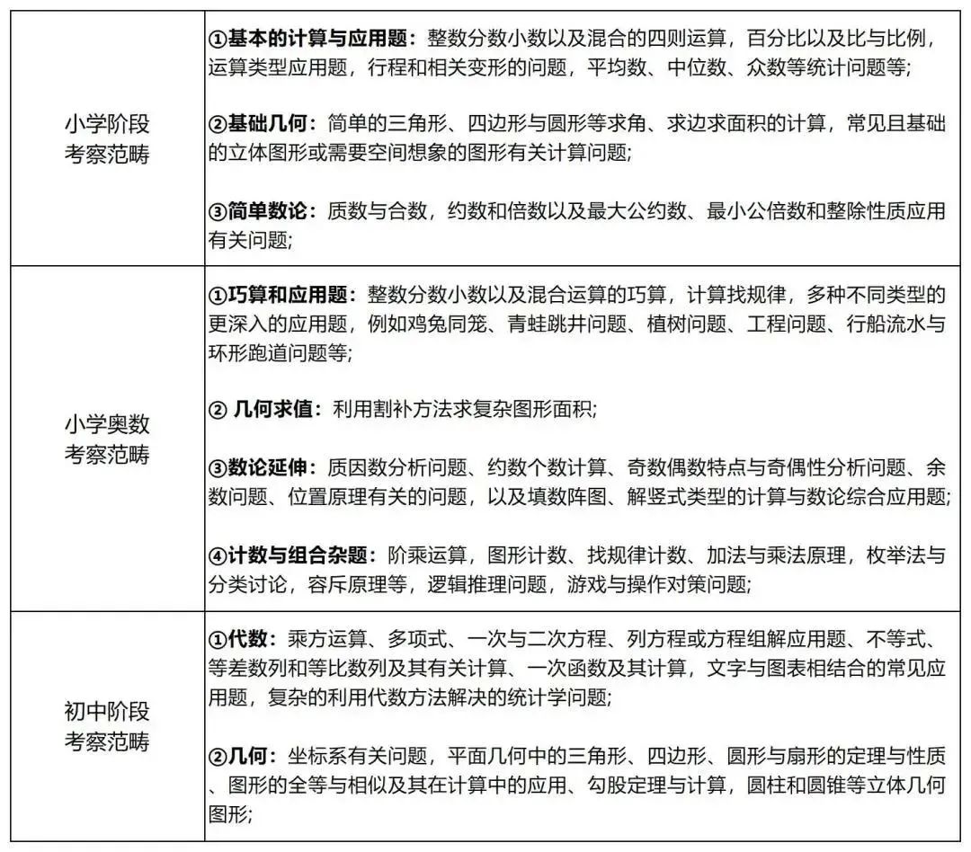
考试内容:考点包含代数、几何、数论、组合四个模块;考试范围主要围绕小学五六年级数学知识+少部分初中数学知识+课外竞赛知识点内容展开;知识点有整数、分数、小数、百分数、比例、数论、日常的几何、面积、体积、概率及统计、逻辑推理等内容。
考试形式:线上机考测评,时长40分钟,25道选择题,中英双语试卷。
计分方式:一题一分,满分25分,答对一题得一分,不答或答错不得分。
03AMC8考试内容
AMC8竞赛知识点大类主要包含代数、几何、数论、组合四个模块,涵盖的AMC8知识范畴包含小学五六年级数学知识+少部分初中数学知识+校内不会学的课外竞赛知识点数论、计数。


04AMC8数学竞赛报名方式
自2021年起,AMC数学竞赛将不再接受个人报名。如果想要参加AMC数学竞赛,所有考生只能通过以下两种方式进行报名:
一、在读学校是合作考点
如果考生在读的学校是官方合作考点,那么考生可以直接在学校内统一进行报名,或者学生自主进行报名。
AMC8报名官网如下:
1、通过AMC中国区组委会报名:
官网链接:https://www.amc-china.com
2、通过ASDAN组委会报名:
http://www.seedasdan.org/
2、合作机构代报名
孩子学校不是合作考点的,AMC竞赛暂不接受个人报名,可以通过第三方机构进行代报名。
合作机构代报名一般截止的早,想了解的家长要尽早确认,机构可为学员提供培训+报名服务,加老师微信可进行咨询。
05阿思丹AMC8报名教程
阿思丹微信小程序怎样报名AMC8呢?下面给大家详细讲解下。



