AMC8数学竞赛是什么?为什么要考AMC8数学竞赛?AMC8数学竞赛报名信息是什么?
AMC8数学竞赛是什么?
AMC8,即美国初中数学竞赛,是一项专为8年级及以下学生设计的数学测试,同时,一些表现出色的小学4至6年级学生也有机会参与其中。这项竞赛的历史可以追溯到1985年,旨在挑战并激发学生的数学潜能。

AMC8竞赛在中国已成为备受关注的数学竞赛之一,其含金量和影响力在小初阶段尤为显著。优秀的AMC8竞赛成绩已成为小升初升学的重要参考标准,对于想要进入如上海“三公”学校或北京六小强学校等知名学府的学生来说,取得优异的AMC8成绩显得尤为关键。
为什么要考AMC8数学竞赛?
01国际认可度高
全球影响力:AMC8由美国数学协会(MAA)主办,是全球极具影响力的青少年数学赛事之一。每年吸引全球超过6000所学校的30万余名学生参赛,覆盖范围广,影响力深远。
名校推荐:AMC8是全美排名前五十名名校、全美几乎所有中学优先推荐的主要活动之一。这一认可度不仅限于美国,也在全球范围内得到广泛认可。
02教育价值显著
提升数学能力:AMC8竞赛题目设计旨在挑战学生的数学思维和解题能力,通过参与竞赛,学生可以接触到更广泛、更深入的数学知识,从而提高自己的数学水平。
培养逻辑思维:AMC8竞赛不仅考察学生的数学基础知识,更注重培养学生的逻辑思维能力和问题解决能力。这些能力在未来的学习和生活中都具有重要意义。
助力升学申请申请加分项:在中国,AMC8数学竞赛成绩已经成为上海三公学校、顶尖国际双语学校入学申请的重要参考之一,与小托福一样,是申请加分项。
名校申请评估:AMC8成绩对于申请美国初中与高中起到了至关重要的作用,是学术能力的重要证明。许多顶尖学府如哈佛、耶鲁、麻省理工等,都将AMC8成绩视为评估学生数学能力的重要指标之一。
竞赛体系衔接晋级基础:AMC8可以说是国际数学竞赛的开端,这个阶段学得全面且拿到奖项,对于后续参加AMC10、AMC12、AIME等更高级别的竞赛至关重要。许多名校的申请界面都需要学生填写这些竞赛的成绩。
持续挑战:通过AMC8的锻炼,学生可以为自己在数学领域的持续挑战和深入探索打下坚实的基础。
AMC8数学竞赛报名信息
现在已经开启报名
01报名方式:
- 学生可以通过学校统一报名,如果学校是AMC的合作考点。
- 个人报名可以通过所在地的测试中心或通过AMC中国区组委会以及ASDAN组委会进行报名。
- 机构代报名
02报名官网:
①通过AMC中国区组委会报名:
https://www.amc-china.com
②通过ASDAN组委会报名:
http://www.seedasdan.org/
03AMC8报名截止时间
2025年1月12日(周日)

04AMC8考试时间
2025年1月23日(周四)10:00-10:40(40分钟)
AMC8数学竞赛赛制规则考试时间安排
在线模拟考试:
2025年1月15日18:00—1月19日12:00
准考证下载时间:2025年1月15日18:00
考试时间:2025年1月19日17:00—17:40
分数查询:竞赛结束后4周内
适合学生
8年级(初二)及以下年级,且参赛当天年龄≤14.5周岁
评分标准
40分钟内完成25道选择题(五选一),答对一题记一分,答错不扣分
考试内容
小学数学+部分初中知识+奥数思维
与美国7、8年级数学大纲相对应,包括(但不局限于):
整数、分数、小数、百分比、比例、数论、日常的几何、面积、体积、概率与统计、逻辑推理
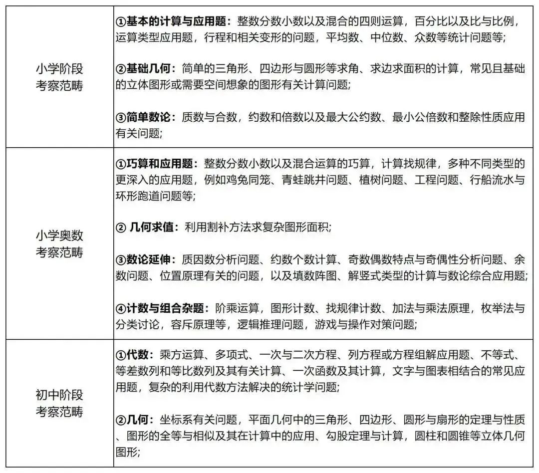
考察内容:从历年AMC8竞赛题目分析得出,题目主要分为三个方向:小学数学、初中数学和小学奥数。其中有部分图表问题夹在小学数学、小奥和初中数学之间,划定范围模棱两可,但基于专业学科老师分析,基本上可以认为上述三类题目范畴各占1/3。

AMC8数学竞赛奖项分数线
2024年AMC8竞赛分数线如下:
AMC8前1%:22分
AMC8前5%:18分
AMC8荣誉奖:15分
以下是AMC8历年分数线,可以看出AMC8前5%一般需要17~19分;前1%的分数线需要21~23分。

AMC8培训班可咨询
■班型选择:4-8人小班,1v1课程
■ 上课语言:中英文双语/全英文
■ 适合学生:线上线下同步,全国各地均可上课
免费报考指南课程/定制考试计划/留学教材/核心内部资料 一键领取


