AMC8数学竞赛报名通道已开启,很多家长前来咨询AMC8数学竞赛的报名方式,今天给大家详细介绍一下AMC8数学竞赛的详细报名步骤和报名的官网,希望能帮助到大家!
AMC8报名方式
自2021年起,AMC数学竞赛将不再接受社会考生报名。如果想要参加AMC数学竞赛,所有考生只能通过以下两种方式进行报名:
方式一:
学生所在学校是AMC竞赛的考点学校或者合作学校,这种情况,可以找学校老师咨询/在阿思丹官网或小程序报名。
(阿思丹报名官网:http://www.seedasdan.org/)
方式二:
非考点/合作学校的学生,可以通过机构代报名来参赛,代报名一般会提前截止。机构可提供代报名服务,详情添加Mila老师微信在线咨询!
注:学生不可个人报名
在国内,有两个AMC8报名网站,分别是:
1、AMC中国组委会报名网址
(目前还在维护中)
https://www.amc-china.com
2、ASDAN报名网址
(针对合作学校的报名)
http://www.seedasdan.org/
AMC8考试时间安排
报名时间
AMC8:报名截止时间——2025年1月12日
举办考试时间——2025年1月23日
AMC10/12:报名截止时间——2024年10月28日(A卷)
2024年11月4日(B卷)
举办考试时间——2024年11月7日(A卷)
2024年11月13日(B卷)
AMC8报名详细步骤
以“阿思丹国际理科测评”为例:
- 第一步:微信小程序搜索“阿思丹国际理科测评”

- 第二步:点击立即登录,并注册个人信息
- 第三步:搜索查找美国数学测评(AMC8)
- 第四步:点“立即报名”并填写信息
填写报名表包括个人信息,家庭信息,项目信息,个人信息填写完毕之后支付报名费用,支付完成后即报名成功。
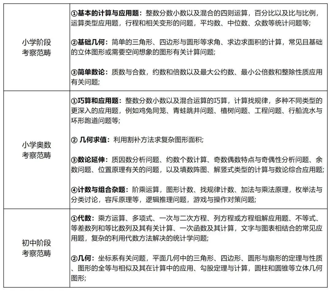
AMC8竞赛考察知识点
AMC8竞赛知识点大类主要包含代数、几何、数论、组合四个模块,涵盖的AMC8知识范畴包含小学五六年级数学知识+少部分初中数学知识+校内不会学的课外竞赛知识点数论、计数。


AMC8冲刺培训课程
针对2025年1月的AMC8考试,考前5个月开设了AMC8模考+冲刺班,全程60小时高效出分培养计划。
免费报考指南课程/定制考试计划/留学教材/核心内部资料 一键领取


