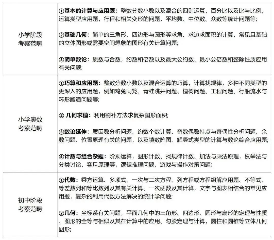
AMC8竞赛难度如何?
AMC8竞赛难度适中,相当于国内小学杯赛,小学奥数五年级水平,涵盖了国内小学内容以及部分初一、初二的知识,但是AMC8竞赛考察的内容和深度要大于国内奥赛。
01AMC8考试内容广泛且深入
AMC8数学竞赛知识点不仅范围广泛,而且考察深入。与日常课堂教学相比,AMC8的题目更注重知识的综合运用和灵活迁移,要求学生能够深入理解数学概念,并能够将这些知识应用到各种复杂情境中。

02AMC8题目设置复杂灵活
AMC8竞赛的题目设计得既有趣又具挑战性,旨在全面考察学生的数学知识和思维能力。
AMC8题目通常融合了多个知识点,要求学生具备较强的数学逻辑能力和灵活的数学思维。此外,一些题目可能需要学生运用多种数学知识和方法进行推理和计算,才能得出正确答案。
03AMC8考试时长紧张
AMC8竞赛考试时长只有40分钟,学生需要在这40分钟内完成25道高质量且富有逻辑性的单项选择题,这就要求学生在解题过程中不仅要准确率高,还要速度快。

04难度变化趋势
从近几年的AMC8竞赛题目难度和获奖分数线来看,整体难度有所波动,但整体趋势是趋于稳定。例如,2024年的AMC8竞赛难度与2019年相近,甚至部分题目难度小于2019年。同时,题型和出题风格也呈现出一定的规律性。

2024年AMC8竞赛难度分析
2024年AMC8竞赛整体难度与往年相比,并没有显著的变化。题目设置仍然遵循了AMC8一贯的风格,注重考察学生的数学基础知识和思维能力。
虽然部分题目难度较大,但整体难度分布较为均衡,能够全面反映学生的数学水平。
代数模块(35%~45%)
代数模块是AMC8竞赛中的重点考察内容,题目难度适中,主要考察学生的基础代数知识和计算能力。部分题目涉及到了方程和数列的求解,需要学生具备较强的逻辑思维和推理能力。
几何模块(20%~30%)
几何模块是AMC8竞赛中的难点之一。题目不仅考察了学生的几何基础知识,还涉及到了图形的分割、长度的计算、平面直角坐标系的应用、比例、列方程解题以及相似三角形的性质等内容。这些题目需要学生具备较强的空间想象能力和几何直觉。
组合模块
组合模块的题目通常较为灵活,需要学生具备较强的逻辑推理能力和分析能力。2024年的AMC8竞赛中,组合模块的题目难度有所增加,趋向于AMC10的难度水平,需要考生仔细分析题目中的文字信息,不能一味地套公式。
数论模块
数论模块的题目在AMC8竞赛中通常占比较小,但难度较大。然而,2024年的AMC8竞赛中,数论问题的比重有所下降,考察的内容难度也有所降低。
AMC8竞赛备考建议
⏩系统复习
全面梳理AMC8竞赛涉及的知识点,构建知识框架,确保没有遗漏。
⏩多做真题
通过做历年AMC8竞赛真题,熟悉考试题型和难度,掌握解题技巧和方法。注意分析错题原因,及时查漏补缺。
⏩模拟考试
定期进行AMC8数学竞赛模拟考试,检验自己的备考成果,提高应试能力。注意控制答题时间,合理分配精力。
⏩掌握解题技巧
学会运用排除法、代入法、特殊值法等解题技巧,提高解题效率和准确率。对于难题,要学会暂时放弃,先解决其他题目。
⏩培养数学思维
通过做历年的AMC8真题来解决实际的数学问题,培养自己的逻辑思维、创新思维和批判性思维。学会从不同角度思考问题,寻找多种解题方法。
AMC8竞赛真题
机构老师整理了中英文AMC8数学竞赛真题+答案(2010—2024),可帮助英语不好的学生了解AMC8竞赛的知识点分布和特点。




