据相关统计,大约70%的牛津和剑桥大学物理及工程系的录取学生都曾参与BPhO竞赛,那么被称为“牛剑直通车”的BPhO考察范围是什么?涉及哪些考点呢?BPhO备考攻略请收好!
BPhO考察知识范围
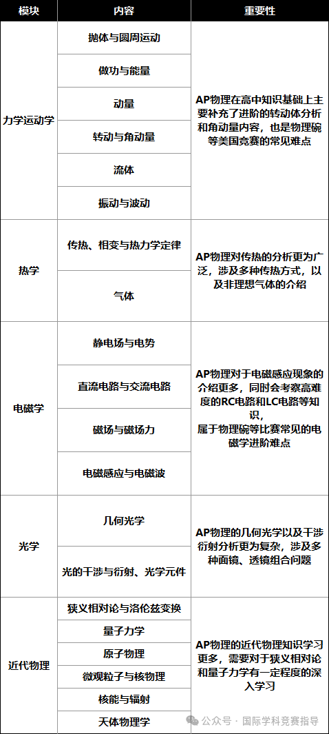
BPHO竞赛的考点广泛且深入,基本涵盖了高中物理的知识点,并延伸至大学物理的基础内容,具体涉及到的知识模块以及知识点如下:

BPhO的重要考点有哪些?
BPhO的考试范围非常广,那哪些知识点是常考的,需要重点复习哪些知识模考?
通过研究历年的真题,我们不难发现力学在BPhO竞赛中占据了核心地位,其分值占比可能高达试卷总分的40%。
在这一领域,能量和动量、碰撞、静力平衡以及动力学分析等概念是频繁考察的重点。
此外,电学模块也是重要考点,其他重要知识点盘点如下:
BPhO什么时候开始准备?
我们推荐学生在10年级到11年级期间,把握机会参加BPhO竞赛的第一轮,最好在11年级之前完成高中物理课程的学习,可以为准备BPhO竞赛并争取获奖提供更多的时间,增加学生进入下一轮竞赛的机会。
A-Level体系怎样备考BPhO
对于处于AS级别的学生来说,掌握的基础知识尚未完全涵盖BPhO竞赛的考试要求,因此需要拓宽学习范围,进行额外的知识拓展。
对于已经完成A2阶段学习的学生,虽然他们已经掌握了所有必要的基础知识,但BPhO竞赛的难度远远超过了ALEVEL考试的标准。
因此,建议这些学生在熟悉ALEVEL考试内容的基础上,通过大量练习题目来积累解题经验。
| 备赛BPhO Round 1需要补充的知识 | |
| 主题 | 知识点内容 |
| 力学 | 考察更复杂的力学模型,如质心系、整体法等 |
| 电磁学 | 电场、磁场、电路等基本概念和计算方法,能处理一些复杂的电磁学问题。 |
| 热学 | 热力学第二定律、熵等更高级概念。 |
| 光学 | 波动光学、干涉、衍射等更高级的内容 |
| 近代物理 | 原子物理、量子力学等,了解这些领域的基本概念和实验现象,并能理解背后的原理 |
IB体系怎样备考BPhO
对于IB体系的学生来说,SL物理课程涵盖了相当广泛的知识,完成这一阶段的学习后,学生就具备了开始准备BPhO竞赛的基础。
对于已经完成HL物理课程的学生来说,他们所培养的探究式思维对于应对竞赛中的复杂问题,如相对论等概念,是非常有益的。
总体来说,IB物理课程在深度上做得很好,但在广度上还有提升的空间。因此,对于IB体系的学生,建议他们扩展物理知识面,并增强使用微积分方法解决物理问题的能力。
美高+AP体系怎样备考BPhO
对于美高+AP的学生,建议在完成AP物理1和AP物理2的学习后再开始准备BPhO竞赛。
通过学习这两门课程,学生会获得扎实的物理基础知识和广泛的知识覆盖,为进一步深化对物理概念的理解奠定了基础。
此外,提升微积分计算技能也将对学生在竞赛中的表现产生积极影响。
对于已经修读过AP物理C力学和电磁学的学生,在知识深度和计算能力方面已经具备了一定的基础。然而,为了更好地准备BPhO竞赛,他们还需要拓宽知识面,补充学习一些其他领域的物理知识,例如光学和热力学等。
2024年BPhO赛事时间
- 报名截止时间:2024年10月28日
- Round 1 比赛时间:2024年11月6日
- Round 2 比赛时间:2025年2月22日
★ 8-9年级:
初步刚接触物理学习或接近0基础,适合物理竞赛直通车课程,包含国际版学科物理+物理竞赛进阶
★ 9-10年级:
目标2025年3月的BPHO中高级+物理碗D1
★ 10-11年级:
目标2025年3月物理碗D2+2025年11月的BPHO正赛R1
我们的课程为线下+线上同步授课,在上海、北京、广州、深圳、南京、苏州、无锡、杭州、青岛、合肥、武汉、济南、成都、重庆等地均设有线下校区。
免费报考指南课程/定制考试计划/留学教材/核心内部资料 一键领取


