SIC秋季赛时间安排如何?以及SIC竞赛难点分析吧~

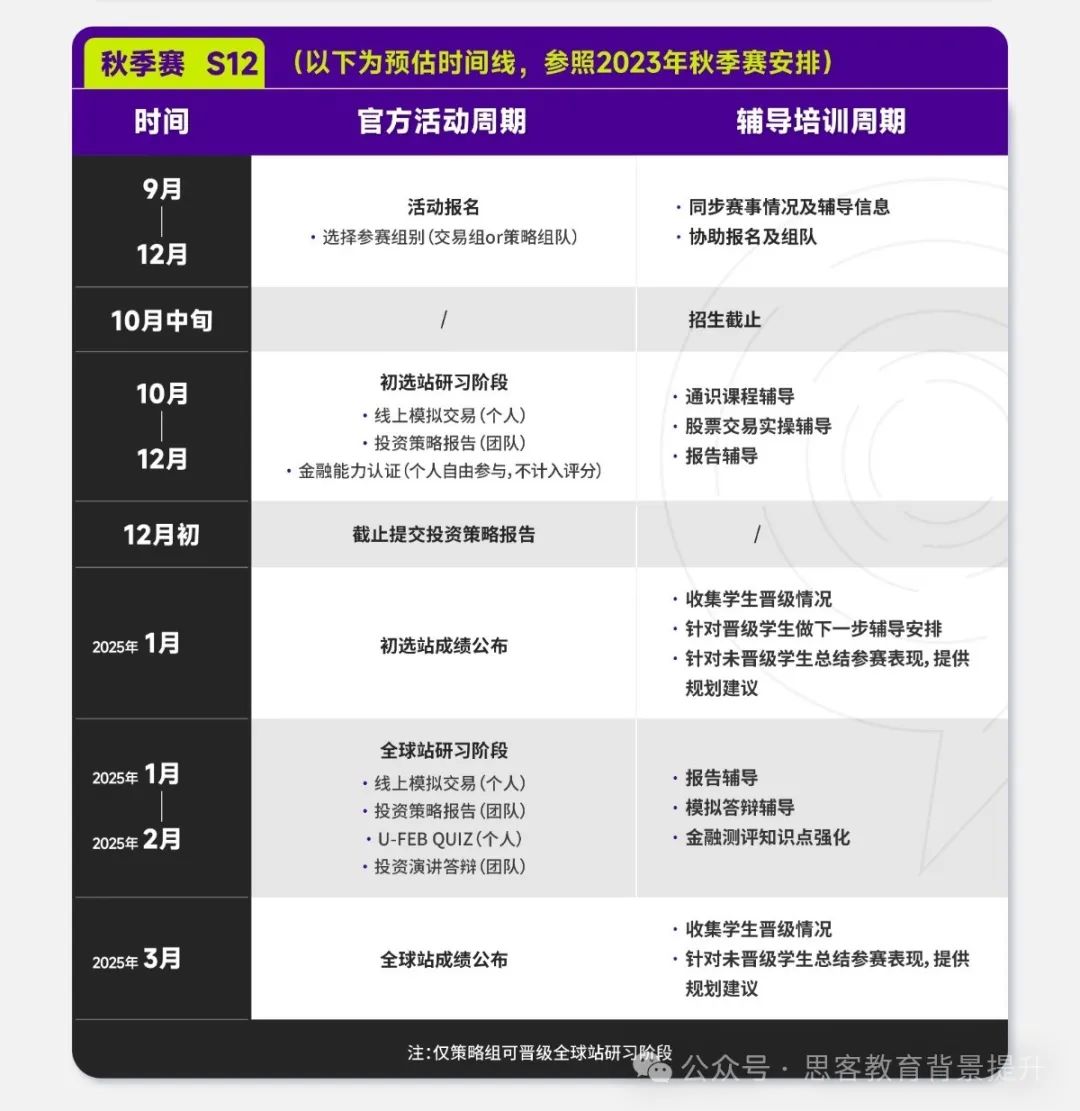
SIC秋季赛时间安排
SIC秋季报名时间:2024年9-12月
SIC秋季初级站研习阶段:2024年10-12月
SIC初选站成绩公布:2025年1月
SIC全球站:2025年1-2月
SIC全球站成绩公布:2025年3月

SIC竞赛难点分析
01知识领域广泛且深入
SIC竞赛涉及的知识领域包括宏观经济学概论、金融投资理论、股票交易基础、商业风险分析评估等,这些知识点在校内学习中并不常见或深入涉及,需要参赛者额外学习和掌握。
竞赛不仅要求参赛者具备理论知识,还强调投资实践和商业分析能力的结合,这对学生的综合能力提出了较高要求。
02、SIC竞赛策略组组队比赛
SIC竞赛策略组是含金量更高的,能够晋级全球站比赛,但是策略组团队作战就十分考验队友之间的默契,每个成员的发挥都会影响整个队伍的比分,而且SIC是可以跨区域组队的,有的同学是线上拼散队,那么队友磨合难度更大。
03、SIC竞赛周期长,备赛任务重
SIC竞赛比赛分为初级站,全球站,参加策略组的同学从初级站晋级到全球站直到比赛完成需要耗时半年左右,参加SIC竞赛的大多是高中生,有要忙于校内课程,又要多项竞赛同时准备,而且SIC竞赛是理论和投资实践,商业分析能力的多重考察,备赛任务还是很重的。
SIC模拟交易平台
✍CNBC网站:
https://www.cnbc.com/world/?region=world
在这个网站里,参赛者能够根据新闻进行股票评估和查看金融数据,帮助SIC参赛者更了解投资、股票交易等信息。
✍Financial Times网站:
https://www.ft.com/
这个网站是英国《金融时报》集团旗下的商业财经网站,这里有关于全球性的最新经济商业信息、经济分析和评论。
✍Investopedia网站:
https://www.investopedia.com
在这个模拟网站中,模拟股票会有类似真实市场的波动,而且不涉及现实资金,包含丰富的市场数据和多样化的股票选择,可以帮助学生实现模拟投资练习。
✍Wall Street Survivor网站:
https://www.wallstreetsurvivor.com/
是一个专注于提供真实交易体验和丰富教育资源的模拟交易平台。学生可在网站上进行股票、期权、外汇等多种金融产品的模拟交易。
SIC秋季赛辅导
机构开设SIC商赛培训课程,为学生量身定制,开设SIC一对一及小班课程!全面辅导,助力学生在SIC竞赛中更好地冲刺拿奖!
SIC授课形式:团队线上授课
SIC课程时长:区域站:30课时;全球站:10课时
SIC课程内容:讲解SIC通识课程、SIC实操课程、SIC报告辅导
SIC通识课程大纲

SIC实操课程大纲




